yl23455永利(集团)股份有限公司官网-登录入口
[an error occurred while processing this directive]
[an error occurred while processing this directive]
首页
关于我们
关于我们
公司领导
组织机构
党政办公室
教学科研办公室
研究生管理与团队建设...
员工工作办公室(团委...
实验中心
电气工程系
新能源科学与工程系
储能科学与工程系
院徽院训
员工之窗
委员会
学科专业
本科专业
电气工程及其自动化
新能源科学与工程
储能科学与工程
专业学位硕士点
能源动力专业学位点
团队队伍
团队概况
杰出人才
名师风采
博士生导师
硕士生导师
教师名录
科学研究
科研动态
科研团队
科研成果
交流合作
本科教学
教学管理
专业认证
本科生人才培养方案
研究生教育
通知公告
学位点建设
硕士研究生人才培养方...
人才招聘
本科生招生
研究生招生
本科生就业
研究生就业
党建工作
党建动态
团日活动
组织机构
理论学习
主题教育
样板支部
工会工作
民族团结
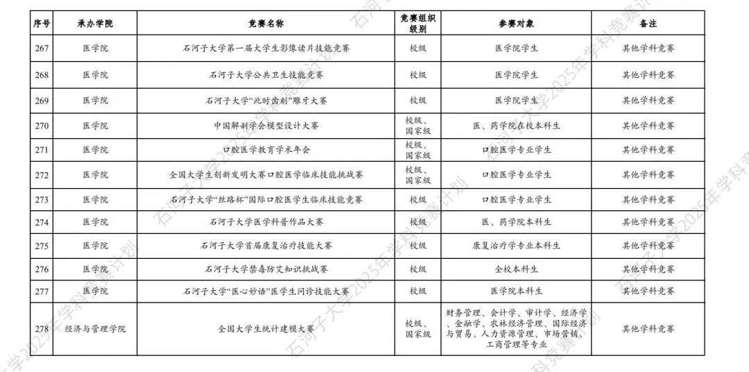
yl23455永利集团2025年学科竞赛计划
来源:yl23455永利
发布时间:2025-03-09
浏览次数:
10
来源:yl23455永利集团教务处
(文字审核:滕婉蓉、陈世刚、丁凯;排版:潘薇、袁瑞)